- by huuhuybn
- November 27, 2024
- Nội dung bài viết được tham khảo từ file PDF tài liệu chính thức của tổ chức omg.org - tổ chức phát triển và duy trì các tiêu chuẩn công nghệ, bao gồm UML (Unified Modeling Language).
- Link tài liệu mới nhất vào thời điểm viết bài November 27, 2024 - https://www.omg.org/spec/UML/2.5.1/PDF
Hi các em, trong bài viết này thầy hướng dẫn các em các vẽ sơ đồ Usecase khi làm dự án.
Use case là : một khái niệm trong phân tích và thiết kế hệ thống phần mềm, được sử dụng để mô tả cách mà một hệ thống tương tác với người dùng (hoặc tác nhân – actor) nhằm đạt được một mục đích cụ thể.
Mục đích :
Xác định và mô tả các chức năng hoặc hành vi mà hệ thống cần cung cấp.
Là cầu nối giữa người dùng và hệ thống, tập trung vào giá trị mang lại cho người dùng.

Trong Use Case Diagram, các hình thường sử dụng bao gồm:
- Actor (Tác nhân):
- Ký hiệu: hình người (stick man) hoặc bằng hình chữ nhật với từ khóa «actor». Tên của Actor nên được ghi gần hình biểu diễn.
- Ý nghĩa: Đại diện cho vai trò tương tác với hệ thống (có thể là con người, hệ thống khác hoặc thiết bị).
- Ví dụ: Guest, User, Admin.
- Use Case (Trường hợp sử dụng):
- Ký hiệu: Hình elip.
- Ý nghĩa: Miêu tả các chức năng hoặc hành động mà hệ thống cung cấp.
- Ví dụ: Đăng nhập, Tìm kiếm sản phẩm, Quản lý tài khoản.
- System Boundary (Ranh giới hệ thống):
- Ký hiệu: Hình chữ nhật bao quanh các use case.
- Ý nghĩa: Xác định phạm vi của hệ thống, phân biệt giữa bên trong và bên ngoài.
- Ví dụ: Hệ thống thương mại điện tử, Website học trực tuyến.
- Kết nối (Association):
- Ký hiệu: Đường thẳng.
- Ý nghĩa: Kết nối giữa actor và use case để thể hiện sự tương tác.
- Ví dụ: Guest ↔ Tìm kiếm sản phẩm.
- Quan hệ Include:
- Ký hiệu: một mũi tên đứt với đầu mũi tên mở, từ Use Case chính đến Use Case được bao gồm, kèm theo từ khóa «include».
- Ý nghĩa: Một use case luôn sử dụng chức năng của use case khác.
- Ví dụ: “Thanh toán” ------- <<include>> ----> “Xác minh thanh toán”.
- Quan hệ Extend:
- Ký hiệu: một mũi tên đứt, nhưng từ Use Case mở rộng đến Use Case chính, kèm theo từ khóa «extend».
- Ý nghĩa: Một use case mở rộng chức năng của use case khác trong điều kiện cụ thể.
- Ví dụ: “Đăng ký” <--------<<extend>> ---------- “Nhận Email khuyến mãi”.
- Generalization (Kế thừa):
- Ký hiệu: một mũi tên có đầu mũi tên rỗng, chỉ từ Use Case cụ thể đến Use Case tổng quát. Mũi tên này cho thấy rằng Use Case cụ thể kế thừa hành vi từ Use Case tổng quát
- Ý nghĩa: Một actor hoặc use case có thể kế thừa đặc tính từ actor hoặc use case khác.
- Ví dụ: Admin → Account (Admin kế thừa quyền của Account) hoặc User → Account

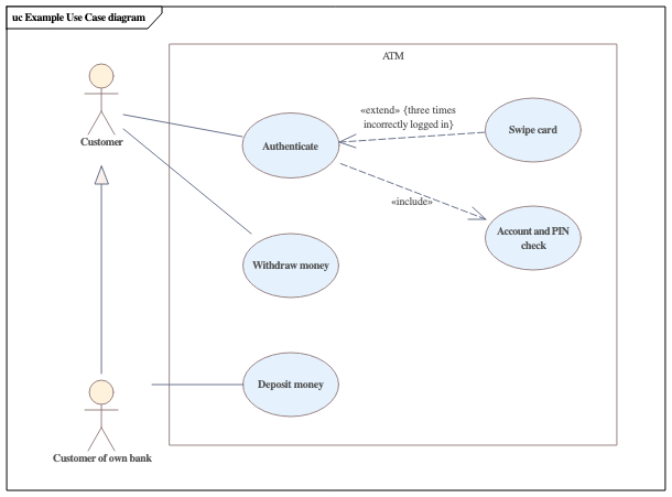
Ví dụ : Use case cho hệ thống Bank ATM
